· パワプロ16のサクセス社会人編で出現するキャラクターですね。 赤羽根社長の 力んで打つ・・・月代+5 社長+10 銅の神龍石 1 個 テーマパーク 順番を譲ってくれ 分かりました→分かりました・・・零+6 社長+ 体力10 やる気2 矢部10 8000円 分かりました→イヤです・・・零+3 社長+5 · 神龍 神龍の概要 「シェンロン」はこの項目へ転送されています。シンガポールの政治家については「リー・シェンロン」をご覧ください。神龍 (唐) 8世紀初めに唐で用いられた元号神龍 (アビセア リージョンに属するバトルフィールド エリアの一つ。 エリア略称はAbysParadox。 バトルフィールド専用のエリアであり、サーチはできない。 エリア解説 編 アビセアメインクエスト「神竜」で訪れることになる。 アビセア共通クエストを「紅き空、蒼き月、神の都」まで進めることで
弹弹堂3累计充值就送你烈焰神龙进阶石等好礼 弹弹堂3累计充值就送你烈焰神龙进阶石等好礼 7k7k弹弹堂3
パワプロ 神龍石 2016
パワプロ 神龍石 2016-16年9月5日 8時56分39秒 (Mon) 神龍店長聖誕祭スペシャルセール18 9月15日(木)~日(火)の間、永遠の28歳である当店店長の誕生祝いとして『神龍店長聖誕祭 スペシャルセール16』を開催します。 この期間中、店長に「合言葉」で5千円以上のパワーストーンが50%OFF · ほねを持っているとよりいいアイテムをくれる(ゴールドカードや金の神龍石など)ので、商店街のペットショップに行った後からは積極的に狙うといいです。 メニューは何でもいいので一番安い250円のポテトでok。 バッティングセンター(いちごが彼女の場合)


命門 Mingmen Taoist Breath Qigong Neil Thekungfuguy Ripski
(月) 000 ~ (日) 2359 「護神龍」シリーズ復活!! · パワプロ16 独立リーグ 凡才175SA(スーパーエース)投手全得能取得 サクセス 取得装備アイテム:金、銀、銅の神龍石、球速成長ボール極&球速成長ボール、 スタミナ成長ドリンク極&スタミナ成長ドリンク、コントロール成長ボール極 &コントロール成長ボール 年内は、神龍この記事は 約 1 分 55 秒 で読めます。 みわちゃん育成になくてはならないのが神龍石。 銅・銀・金と3種類あって、金が一番いい。 効果は「もっていると何かいいことがある」と
· 神龍石は、1つ所持すれば2つ目以降 美術館で出やすい。 金1つより、複数個所持したい(同種類は重複しないと思われる) 練習は、休みなしで精神&敏捷メインです。 パワマップは、美術館&カラオケ、寮でいいヤツ取得しない 今回エキスパ打撃を安定させるためにカラオケで 佐奈を · 全ての難易度をクリアすると魔法石を1つもらえる。 「4体以下編成」を初めてクリアすると運営からぷれドラがメールで届く。 初実装 (月) 000 実施期間 (月) 000 ~ 1611(日) 2359; · 御所ヶ谷神龍石(ごしょがだにこうごいし)は7世紀に国外からの侵攻に備えて築かれた古代の山城跡で、面積 35万平方メートル、全周3kmにおよぶ大規模な遺跡です。切石の列石を連ね、その上に土を積んだ城壁が山を巡っています。 列石の多くは埋もれていますが、東門の南側などで見
Bs52tx01 (a)赤の世界/(b)赤き神龍皇 転醒x 4,280 bs54tx03 (a)凶虎王の大創界石/(b)凶虎王ジェイ・ガゥル 転醒x 480 円 (税込) 残りあと16個 数量 個 詳細を見る bs54tx04 (a)シーズグローリー/(b)天醒槍ロンゴ・ミニアス 転醒x 2,980円 (税込) 残りあと6個 数量 個 詳細を見る bs54x01 ドラグノ王 x 180円「神龍石(金)x3個」 パワフェス専用アイテム。3種類のアイテム効果を一気に得られる不思議な石。何が起こるかは使ってみてのお楽しみ!? 「戦力強化指導アイテムセット」 ペナント専用アイテム。選手の基本能力をアップできるアイテムの詰め合わせです。 · 神龍石 洞窟探索や改造手術で役立つ神龍石 より強力な選手を作る為には金の神龍石が欲しいところです。 パワプロ16 サクセス攻略 天才型でオールsカンストを狙う 11月頃の早期に遭遇できた場合はバックアップしとくと選別作業が楽です。 天才の入部届の使い方 サクセスに持ち込むと


心得 那位以外野手身份復活的他該怎麼呈現在遊戲內 陽耀勳二刀流製作挑戰 實況野球哈啦板 巴哈姆特


梵克雅宝16限量黑玛瑙项链 梵克雅宝怎么样 吊坠 钻石 项链 黑玛瑙 Van Cleef 珍珠母贝 Vintage 巴黎自由行热门攻略 法国自由行热门攻略 Van Cleef Arpels 11heritage店 冬天去哪玩 雅姿怎么样
/05/16 · パワプロ16についてです 神龍石が美術館で手に入ると聞いたのですが どーやれば手に入るの 入るのでしょうか何度行っても手に入りません 解決済み 質問日時: 16/5/ 19 回答数: 2 閲覧数: 8,527 エンターテインメントと趣味 > ゲーム パワプロ11 · 直近だとパワプロ16で神龍石が登場。 みわちゃんイベント関連でもらえたり、パワフェスでキャラの能力がランダムで上がったり、バランス崩壊しない程度で役立ってくれましたね。 パワプロ16では効果は微々たるものですが、パワプロアプリではくろがね商業の攻略の根幹部分にパワプロ16 サクセス攻略 天才型でオールsカンストを狙う 今回は天才型育成についての記事です。オールs100、得能全部を目標に育てていきます。 はじめに 今回は偶発的な天才型です。金の神龍石を取 パワプロ16 独立リーグ編でエースを作ろう 170キロss パワプロ16 攻略


神龙拯救队之元气勇者 西瓜视频


圣斗士星矢手游抽卡冥界指挥官潘多拉实录 哔哩哔哩 つロ干杯 Bilibili
· パワプロ サクセス社会人編攻略(目標オールaオールs) パワプロ 神龍石の効果について(検証中) パワプロ16対com戦有効な変化球ランキング(防御率) 独立リーグでみわちゃんと早く会うには。 公開日時 "サクセスモード"は年の歴史のなかで、多くの人間を魅了してきた。 それ/05/16 · パワプロ16についてです 神龍石が美術館で手に入ると聞いたのですがどーやれば手に入るのでしょうか何度行っても手に入りません 美術館イベでは成功(ゴージャスな気分を···と表示される)と、失敗(うーん、俺には···と表示される)があります。さらに成功した場合にもなにもせず帰る · パワプロ16 6月9日アップデートによるサクセスの影響が大きい件 今回は6月9日に行われた大型アップデートについて、サクセスへの影響を絡めながらお話ししていきたいと思います。 発売から1ヶ月半経過してプレイ状況なども把握しはじめた運営がどのような対応をとるのか注目さ


攻略 新副本 神龍降臨的所有獎勵卡牌簡介和進化鏈圖解 01 07更新 問答rpg 魔法使與黑貓維茲哈啦板 巴哈姆特


功夫熊猫imax电影故事 成为神龙大侠 宸唐工作室 茹恺琦 Amazon Com Books
· 神龍石 アイテムパワプロ6 パワプロ10 パワプロ11 パワプロ12 パワメジャ1神龍石とは サクセスモードに登場したアイテム。 持っていると運が上がるといわれているが,偽物も多く出回っている開運グッズ。金色の龍が赤い石を抱いているのが本物で,銀色の龍が紫の石を抱いてい · 前の記事 パワプロ16熱盛宗厚がパワプロ初の声優ありの試合をするキャラという事実wwwwww 次の記事 パワプロ16ワイ、ついにパワプロで最強打者をつくるwwwwwwww画像 同じくろがね商業カテゴリーの記事 パワプロアプリ 強化くろがね アヘ変で9000点行かないんだけどこのデッキ · 16年6月9日に Ver102 が配信されましたね。 こんな風にオンラインで微調整が行われていくとは、時代も変わったな。 まぁ今となっては当たり前なんだろうけどw まとめ やはり、 神龍石の効果、実和男の洞窟イベント発生率、牛丼屋の発生率ダウン


最強蝸牛神龍才是年度最慘npc 不光被蛞蝓龍吃了還被人綠了 每日頭條


心得 那位以外野手身份復活的他該怎麼呈現在遊戲內 陽耀勳二刀流製作挑戰 實況野球哈啦板 巴哈姆特
· パワプロ16 神龍石の効果について(検証中) 記事公開日 最終更新日 パワプロ16 ツイート; · パワプロ16の神龍石の入手方法や効果とは? 16年10月21日 パワプロ16のゴールドカードの入手方法や効果とは? 16年10月18日 パワプロ16マイライフで引退する条件とは? TVアニメ放送開始!期間限定イベント開催中♪ PR ★ゲームの今を配信中★ ゲームベース Twitterでゲームベースを


功夫熊猫终极电影小说 功夫的末日 Amazon Co Uk 东方梦工厂 Books


神龍部落知識漫畫系列 國家篇 1 神龍遊中國 Pchome 24h書店


パワプロ16 神龍石の効果について 検証中 ユニセックス


神龙摆尾 一剑天下 7月29日10点盛大开启 一剑天下 九游手机游戏


神龙传说手游下载 神龙传说uc版下载v1 5 0 跑跑车手游网


浙江临安冰川石寨农家乐


茶石居 工作室 兩岸賞石網


爆炸破碎插件rayfire 1 84 For 3ds Max 16 破解版 兔八哥爱分享


パワプロ16 パワフェスで神龍石もらったんだけどこれなんか意味あるの パワ速 プロスピa攻略まとめ


A Street Cat Named Bob 16 流浪猫鲍勃 哔哔猫 Magnet Torrent 种子下载 哔哔猫 が


神仙道16 原创攻略系列六 神龙系统 神仙道16 九游手机游戏


期待16 15黄金总决赛圆满落幕 新浪炉石传说专区


命門 Mingmen Taoist Breath Qigong Neil Thekungfuguy Ripski


神龙摆尾 一剑天下 7月29日10点盛大开启 一剑天下 九游手机游戏


恐龙快打16终结版攻略 百度经验


画家林和平 一生用钢笔绘出自神农架万千姿态 知乎


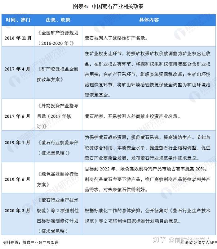
预见21 21年中国萤石产业全景图谱 知乎


1 70复古传奇网站 神龙传奇超变首区 1 85金币合击


Sol Chapter 32 Many News Spoiler V 5 4 Fandom


16 炉石传说 宿舍英雄秋季赛报名开启 新浪炉石传说专区


龍珠 里的 五大龍珠 和 五代神龍 你都看全了嗎 每日頭條


遠洋的王者 Tower Of Saviors 維基 Fandom


炉石传说16年终盘点专题 炉石圈那些事儿 新浪炉石传说专区


影讯 Basefx携原创动画 许愿神龙 亮相昂西动画节将登陆院线上映


16童化once Upon A Time 化學之夜 Posts Facebook


原始传奇神龙帝国怎么去 团结合作打龙神 Biubiu加速器


美 功夫熊貓3 Kung Fu Panda 3 16 藍光1234k電影院


炉石黄金总决赛28日战报 咖喱周获得首胜 新浪炉石传说专区


资讯动态图片 西南片区最大规模自驾车营地正式开营 来源 凉山州旅游局16 01 09 47 19 凉山州谷克德汽车营地将于14年7月19日盛大开营 谷克德汽车营地 西南片区最具规模的汽车露营地 位于四川省凉山州昭觉县七里坝 占地面积3600亩 其中


Bandai 龙珠神龙抱枕开订 新闻新品 Ac模玩网


新手 跟着悟空去冒险龙珠大冒险解析 七龙珠手游官网 腾讯游戏


功夫熊猫 官方手游 冬节至 系列活动来袭


神龙丰电商集团 神龙丰互联网 农特产 电商企业孵化基地


楚汉传奇 听说攒齐神戒可召唤神龙 楚汉传奇手游 九游手机游戏


原始传奇神龙帝国怎么去 团结合作打龙神 Biubiu加速器


视效巨头转型内容制作 倍视影业两大项目亮相上海国际电影节 中国


16暴雨后出龙吃人图片 将人卷起来活活吃掉超可怕 探灵网


公关传播人做危机监测的5个tips 每日头条


六千多买了块龙石种翡翠 是捡漏了吗 腾讯新闻


功夫熊貓3 維基百科 自由的百科全書


恐龙快打16终结版攻略 百度经验


研报 萤石 氟化工产业链持续景气 将是下一个黄金产业


パワプロ16 サクセス社会人編神龍石みわちゃん理論 投手編 Togetter


历代法书碑帖经典 王羲之兰亭序 神龙本 Amazon Co Uk 故宫博物院 Books


神龙版kms是永久激活码 Microkms神龙版win10激活工具 适用于win7 Win10 Office等所有版本 上海轩冶木业有限公司


人教版小学语文课文朗读二年级上册2 黄山奇石 Youtube


反派 名人手笔的投资收藏作者 周安庆16 05 2508 32 16来源 收藏快报 Panel Overlay O


微博搜索


成品 成品展示 随州市宏昌石业有限公司


神龙丰电商集团 神龙丰互联网 农特产 电商企业孵化基地


パワプロ16 神龍石の効果について 検証中 ユニセックス


Pdf Vacuum Flashover Of Dragon Ii Accelerator Insulator Ring


みわちゃん 神龍石が大幅弱体化 ユニセックス


梦幻西游 手游门派技能最新修改调整解读门派技能改动了哪些 梦幻西游 手游官网 人人都玩 无处不在


热血传奇手机版符石隐藏属性怎么看隐藏属性激活方法 跑跑车手游网


剑灵褪色护符怎么获得 剑灵褪色护符有什么用 怎么刷最快 52pk剑灵


Pad Blog 簡評 碧地司之龍巫女


江湖焕新 风云再起 口袋征服 指尖江湖 经典再续 永久免费 Kdzf 99 Com


弹弹堂累计充值送烈焰神龙 弹弹堂累计充值送烈焰神龙 7k7k弹弹堂


奥拉星传奇神龙完美性格是什么 奥拉星传奇神龙完美性格 7k7k奥拉星


弹弹堂3累计充值就送你烈焰神龙进阶石等好礼 弹弹堂3累计充值就送你烈焰神龙进阶石等好礼 7k7k弹弹堂3


楚汉传奇 听说攒齐神戒可召唤神龙 楚汉传奇手游 九游手机游戏


龙珠激斗官方下载 龙珠激斗手游下载v1 9 5272安卓版 多多软件站


心得 那位以外野手身份復活的他該怎麼呈現在遊戲內 陽耀勳二刀流製作挑戰 實況野球哈啦板 巴哈姆特


命門 Mingmen Taoist Breath Qigong Neil Thekungfuguy Ripski


最強蝸牛神龍才是年度最慘npc 不光被蛞蝓龍吃了還被人綠了 每日頭條


弹弹堂精彩充值送烈焰神龙 弹弹堂精彩充值送烈焰神龙 7k7k弹弹堂3


召唤神龙 迷宫rpg 九游手机游戏


16 炉石传说 宿舍英雄秋季赛报名开启 新浪炉石传说专区


鹿鼎記2 神龍教 歡樂盒發行版 喵喵笨兔 隨意窩xuite日誌


神龙传说 神龙传说下载 9k9k手游网


龙珠激斗龙石获取途径一览如何获得大量龙石 游民星空gamersky Com


梦幻西游 手游 梦幻西游 手游16年3月2日维护更新热点内容汇总 梦幻西游 手游官网 人人都玩 无处不在


16童化once Upon A Time 化學之夜 Posts Facebook


神奇的地下景觀 16年不容錯過的江西八大溶洞奇觀 每日頭條


16童化once Upon A Time 化學之夜 Posts Facebook


预见21 21年中国萤石产业全景图谱 知乎


夜行神龍不是 龍 那不然是 每日一冷


七颗龙珠乱入 不思议迷宫 神龙许愿合集 九游手机游戏


Alcsvycarxfu7m


飞龙精神 中华九龙璧 国玉典藏1000期 不忘初心 继续前行 平台


炉石冬幕节更新补丁曝光加入三张卡背 新浪炉石传说专区


唯良心乃吾人唯一所償 電玩日記 久違電玩日記 實況成功爆天才


龙珠激斗 第一次神龙许愿资源选择心得 乐游网


龙石种翡 多少钱 龙石种翡 的特点有哪些 趣历史


攻略 新副本 神龍降臨的所有獎勵卡牌簡介和進化鏈圖解 01 07更新 問答rpg 魔法使與黑貓維茲哈啦板 巴哈姆特


神龙丰电商集团 神龙丰互联网 农特产 电商企业孵化基地


弹弹堂3累计充值最高就送你烈焰神龙还有进阶石 弹弹堂3累计充值最高就送你烈焰神龙还有进阶石 7k7k弹弹堂3


特效公司basefx原創動畫 許願神龍 亮相昂西動畫節 19年或登陸院線 每日頭條


パワプロ16 6月9日アップデートによるサクセスの影響が大きい件 死ぬ前に知っておきたいランキング


0 件のコメント:
コメントを投稿